DATA (Streamr) Token Fiyatı ve Güncel Canlı Grafik
2024-01-31 11:11:05
DATA (Streamr) nedir?
Streamr, gerçek zamanlı veri işleme ve dağıtımı alanında devrim niteliğinde bir yaklaşımı temsil eder. 2017'de başlatılan bu merkezi olmayan ağ, dijital veri ekonomisinde kilit bir oyuncu olarak konumlandı. Streamr'ın "Durdurulamayan Uygulamalar için Durdurulamayan Veri" felsefesinin temeli, veri alışverişi için kararlı ve ölçeklenebilir bir altyapı oluşturma taahhüdünü vurgular.
Streamr, temelde merkezi kontrol yerine dağıtılmış bir sistem lehine çalışan eşler arası (P2P) bir ağ olarak işlev gördü. Bu tasarım seçimi, veri iletim verimliliğini artırmakla kalmaz, aynı zamanda ağın müdahaleye ve kontrol edilmeye karşı direncini de güçlendirir. Streamr ağının yerel DATA tokeni ile sağlanan yetenekleri, veri yayınlama ve abonelikten akıllı sözleşmelere, IoT cihazlarına ve çeşitli Web3 uygulamalarına kadar çeşitli fonksiyonları destekler.
Streamr'ın teknoloji yığını, gerçek zamanlı veri işleme konusunda yüksek verimlilik için tasarlanmış karmaşık unsurların bir karışımıdır. Temel bileşenler arasında küresel bir bilgisayar ağı üzerinde çalışan bir yayın/abone temelinde çalışan ölçeklenebilir bir iletişim ağı bulunmaktadır. Bu, verinin minimum gecikme ile iletilip alınabilmesini sağlar, bu da gerçek zamanlı veri beslemeleri gerektiren uygulamalar için önemlidir. Ağın dağıtımı, güven üzerine kriptografiye dayanmasiyla daha da güçlendirilir. Bu paradigm değişikliği, Streamr'ın geleneksel, merkezi veri işleme çözümlerine karşı sağlam ve şeffaf bir platform sunmasını sağlar.
DATA (Streamr) nasıl çalışır?
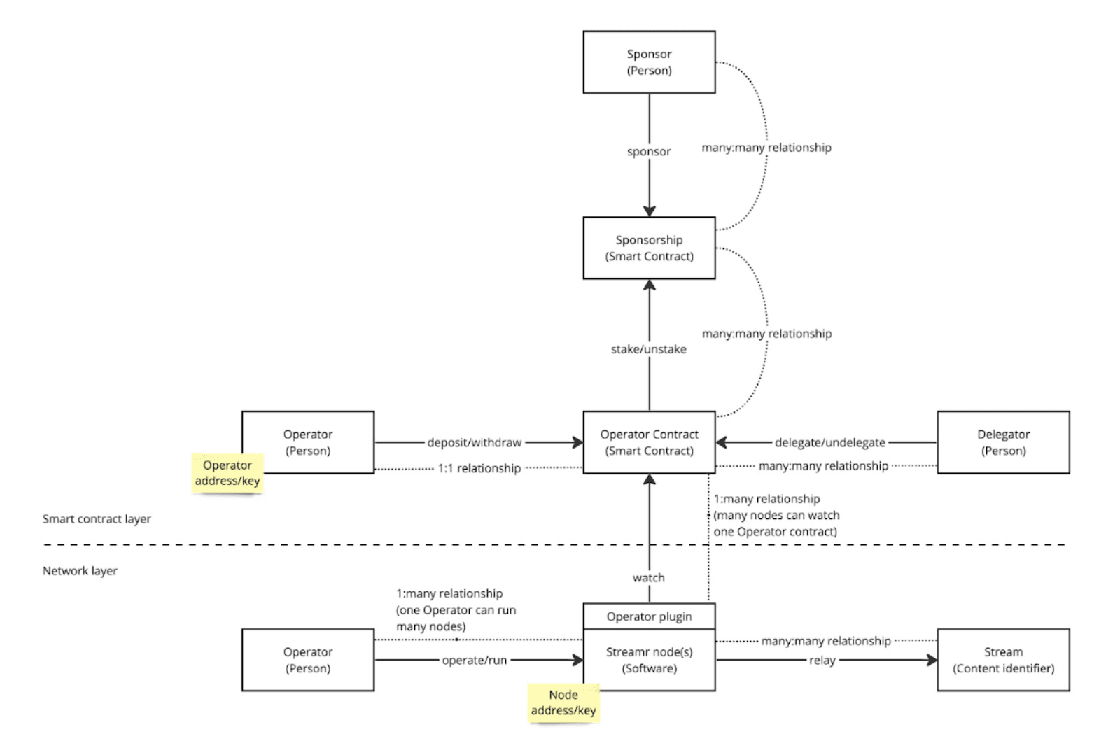
Streamr fonksiyonları, gerçek zamanlı veri işleme konusundaki yenilikçi yaklaşımını temel alan karmaşık ancak verimli bir şekilde organize edilmiş bir ağı ortaya koymaktadır. Bu merkezi olmayan ağ, verinin ekosistem içindeki sorunsuz akışını ve bütünlüğünü sağlamakta kritik bir rol oynayan çeşitli türdeki düğümlerin etkileşimine dayanmaktadır. Bu düğümler, Streamr ağının veriyi sadece verimli bir şekilde işlemesini ve iletilmesini sağlamakla kalmaz, aynı zamanda potansiyel kesintilere karşı güvenli ve dirençli kalmasını da sağlamak adına birlikte çalışırlar.
・Yayıncı Düğümler: Streamr ağına veri girişi için temel geçiş noktaları olarak görev yaparlar. Bu düğümler, uygulamalardan IoT cihazlarına ve geniş bir veri üreteicisi yelpazesini kapsamak üzere çeşitli kaynaklardan gelmiş olabilir.
・Abone Düğümler: Bu düğümler, yayıncı düğümler tarafından yayımlanan verinin alıcıları olarak hareket ederler. Görevleri, gelen veriyi sofistike uygulamaları desteklemekten akıllı sözleşmelerle entegre olmaya kadar çeşitli amaçlar için kullanmaktır.
・Operatör Düğümler: Streamr ağının omurgası olarak, operatör düğümler madencilik ödüllerini kazanma görevini üstlenirler. Bunlar, temelde DATA tokenlerini staking gerektiren sözleşmeler veya görevlerdir. Hesaplama çabaları ve ağ güvenliğine katkıları karşılığında operatör düğümler, DATA rokenleri ile ödüllendirilir ve bu da ağ içinde kendi kendine sürdürülebilir bir ekonomik modelin oluşmasını sağlar.
・Delegeler: Bu ağ katılımcıları, DATA rokenlerini operatörün staking havuzuna yatırarak Streamr'ın genel istikrarına ve güvenliğine katkıda bulunurlar. Böylece, ağın işletme ihtiyaçlarını desteklerler ve karşılığında operatör düğümlerinin madencilik faaliyetlerinden elde ettikleri ödüllerin bir payını alırlar.
・Sponsorlar: Sponsorlar, bir akışın sorunsuz çalışmasını sağlamak için DATA tokenlerini bir Sponsorluk olarak bilinen özel bir akı için bir fon sağlarlar. Basit bir ifadeyle, bir Sponsor, belirli bir süre için belirli bir miktarda DATA tokenini bir akışın güvenilirliğini ve performansını artırmak amacıyla taahhüt eder. Sponsorluk sözleşmesi, bu fonları Sponsorluğa katılan Operatörlere gradual olarak dağıtır. Bir akışın birden fazla Sponsoru olabilir, bu da Yayıncıları, Aboneleri veya harici bir varlığı içerebilir.

Streamr'daki işletim sistemi, kaynak: Streamr DOCS
Streamr'ın mimarisi, off-chain ağ yaklaşımıyla ayırt edilir. Bu stratejik karar, Streamr'ı IOTA gibi diğer platformlardan önemli ölçüde ölçeklenebilirlik ve bant genişliği kısıtlamaları ile ilişkilendirilen riskleri azaltarak ayırır. Tamamen yeni bir blok zinciri oluşturmak yerine gelişmiş ağ optimizasyon teknolojileri geliştirmeye odaklanma, Streamr'ın işletimsel verimlilik ve adaptabilite konusundaki taahhüdünü vurgular. Bu esneklik, mevcut işlevlerini artırmak veya ek özelliklerden yararlanmak için Ethereum gibi farklı blok zinciri sistemlerine geçme yeteneği ile daha da öne çıkar.
DATA (Streamr) market fiyatı & tokenomics
Ethereum ana ağı üzerindeki bir ERC-20 tokeni olan DATA token, Streamr ekosistemi içinde birkaç temel işlevi yerine getirir. Başlıca rolleri arasında proje yönetimi, düğem operatörlerini teşvik etme, staking ve Streamr Hub dApp üzerinde ödemeleri işleme koymak bulunmaktadır. Önemli bir şekilde, token Polygon, BNB Chain ve Gnosis Chain gibi çeşitli blok zincirlerine geçiş yapmak üzere köprülenme özelliğine sahiptir, bu da genişletilmiş çoklu zincir uyumluluğu sağlar. Staking ve delegasyon faaliyetleri genellikle Polygon ağı üzerinde gerçekleştirilir.
Streamr Network, kullanıcıların üstün hizmet için daha fazla ödeme yapmasını içeren geleneksel yazılımların freemium ve ücretli planlarına benzer, piyasa odaklı bir yaklaşım benimser. Bu model, Ethereum'daki gaz fiyatı mekanizmasıyla benzerlik gösterir, burada kullanıcılar daha hızlı işlem işleme için daha yüksek fiyatlar teklif ederler. Streamr'de kullanıcılar, temel hizmet seviyeleri için minimum veya hiç ödeme seçebilirken, daha fazla ödeme yapmak, veri akışları için geliştirilmiş dayanıklılık ve güvenlik sağlar. Şu anda DATA (Streamr), CoinMarketCap tarafından $51,716,013 ABD doları piyasa değeri ile 506. sırada yer almaktadır. DATA coin'in mevcut dolaşımdaki arzı 1,003,693,853'tir.
Neden DATA (Streamr) yatırımı yapmalısın?
DATA'ya yatırım yapmak çeşitli nedenlerden dolayı çekici bir fırsat sunmaktadır. İlk olarak, platformun gerçek zamanlı veri değişimine getirdiği yenilikçi yaklaşımı ve merkezi olmayan altyapısı, özellikle Web 3'ün artan önemiyle birlikte, evrimleşen veri ekonomisinde potansiyel bir lider olarak konumlanmasını sağlamaktadır. DATA token'ların Streamr ekosistemi içindeki işlem, yönetim ve güvenlik rolleri tarafından yönlendirilen hizmet talebi, platform genişledikçe ve daha geniş bir kullanıcı tabanını çektiğinde değerlerinde bir artışa neden olabilir. Ayrıca, IoT (Nesnelerin İnterneti), akıllı kontratlar ve merkezi olmayan uygulamalar (DApps) dahil olmak üzere çeşitli sektörlerde gerçek zamanlı verinin artan önemi, Streamr'ın hizmetlerinin potansiyel pazarını ve uygulanabilirliğini vurgulamaktadır. Bu faktörler, Streamr'ı kripto ve blok zincir teknolojisi alanında yatırım düşünenler için ilginç bir seçenek haline getirir.
DATA (Streamr) iyi bir yatırım mı?
DATA'nın iyi bir yatırım olup olmadığını belirlemek, piyasa eğilimleri, teknolojik gelişmeler, platformun benimsenme oranı ve genel olarak kripto para piyasasının performansı dahil olmak üzere çeşitli faktörlere bağlıdır. Potansiyel yatırımcılar kapsamlı bir araştırma yapmalı ve kripto para yatırımlarının içsel risklerini göz önünde bulundurmalıdır.
FDATA (Streamr) hakkında daha fazla bilgi edin:
Tarayıcı: Etherscan, Ethplorer, Bscscan, Polygonscan